5月 24, 2022

Share:

ハイサイドSmartFETは、その使いやすさと高い保護機能により、人気を博しています。標準的なMOSFETと同様に、SmartFETは様々な車載アプリケーションに最適です。その違いは、ハイサイド型SmartFETデバイスに内蔵された制御回路にあります。この制御回路は、出力電流とデバイスの温度を常時監視し、電圧過渡現象やその他の予期せぬアプリケーション条件からパッシブ保護する機能を提供します。このアクティブおよびパッシブ保護機能の組み合わせにより、堅牢なアプリケーション・ソリューションが実現し、デバイス自体と保護対象のアプリケーション負荷の両方の寿命が延びます。

オンセミonsemi)は現在、45 mΩから160 mΩまでのハイサイドSmartFETファミリを提供しています。このデバイスは、電球、ソレノイド、その他のアクチュエータなど、さまざまな負荷を切り替えることができる、保護されたシングル・チャネルのハイサイド・ドライバです。表1に示すように、デバイス名は、25℃におけるSmartFETの標準的なRDSOnを表しています。全製品ファミリの一覧は以下の通りです。

 


figure_table_1

表1. オンセミのハイサイドSmartFET ファミリ

オンセミのデバイス・ファミリは、SO8パッケージに収められ、高出力を実現しながら小さなフットプリントを実現しています。45mΩ~140mΩデバイスのファミリ・ピンアウトは、設計者に利便性をもたらし、1つのピンアウトでさまざまなアプリケーション負荷の用途に対応できます。アプリケーションに必要な電流レベルに応じて、1つのデバイスを別のデバイスに置き換えるだけです。このデバイスは、12Vの車載用接地負荷を駆動し、保護および診断機能を提供します。このデバイス・ファミリは、アクティブな突入電流管理、自動再起動を伴う過熱シャットダウン、アクティブな過電圧クランプなどの高度な保護機能を組み込んでいます。専用の電流センス・ピンは、出力の精密なアナログ電流監視と、バッテリへの短絡、グランドへの短絡、オン/オフ状態のオープンロード検出などの故障表示を提供します。すべての診断機能と電流センス機能は、アクティブハイの電流センス無効化ピン(NCV84160のみ)、またはアクティブハイの電流センス有効化ピン(ファミリの他のすべての部品)によって無効または有効にすることができます。

ハイサイドSmartFET の「最終要件」は負荷を切り替えることですが、この目的のために、市場ではさまざまな選択肢が提供されています。例えば、リレーは、自動車用のさまざまな負荷、特に大電流を必要とする負荷を切り替えるために、業界で長い間使用されてきました。自動車部品やアセンブリの軽量化・小型化が進む中、リレーから、リレーよりも面積が小さく、耐ノイズ性や電磁波干渉が低い半導体スイッチへの移行が進んでいます。

ハイサイドSmartFET は、一般的にシンプルなローサイドSmartFET に代わって、車載市場の主流なSmartFET の構成となっています。図1にハイサイドとローサイドの構成例を示します。ハイサイドSmartFET の負荷は常にグランドに接続され、電源にスイッチング接続されるのに対し、ローサイドSmartFET の負荷は常に電源にスイッチング接続され、GNDにスイッチング接続されます。SmartFETは通常、コントロールユニットまたはECUの内部に収容されます。負荷ラインは、負荷をECU上のピン・コネクタに接続するケーブルの長さです。負荷の種類や車両内の位置によっては、この負荷線が属し、シャーシグランドとショートする可能性が高くなり、ローサイドSmartFET 構成の負荷にとって深刻なストレスとなる可能性があります。このため、負荷の切り替えにはハイサイドSmartFET を選択することが望ましいとされています。

 


figure_figure_1_high_side_versus_low_side_switch_application

図1. アプリケーションにおけるハイサイドスイッチとローサイドスイッチの比較

 

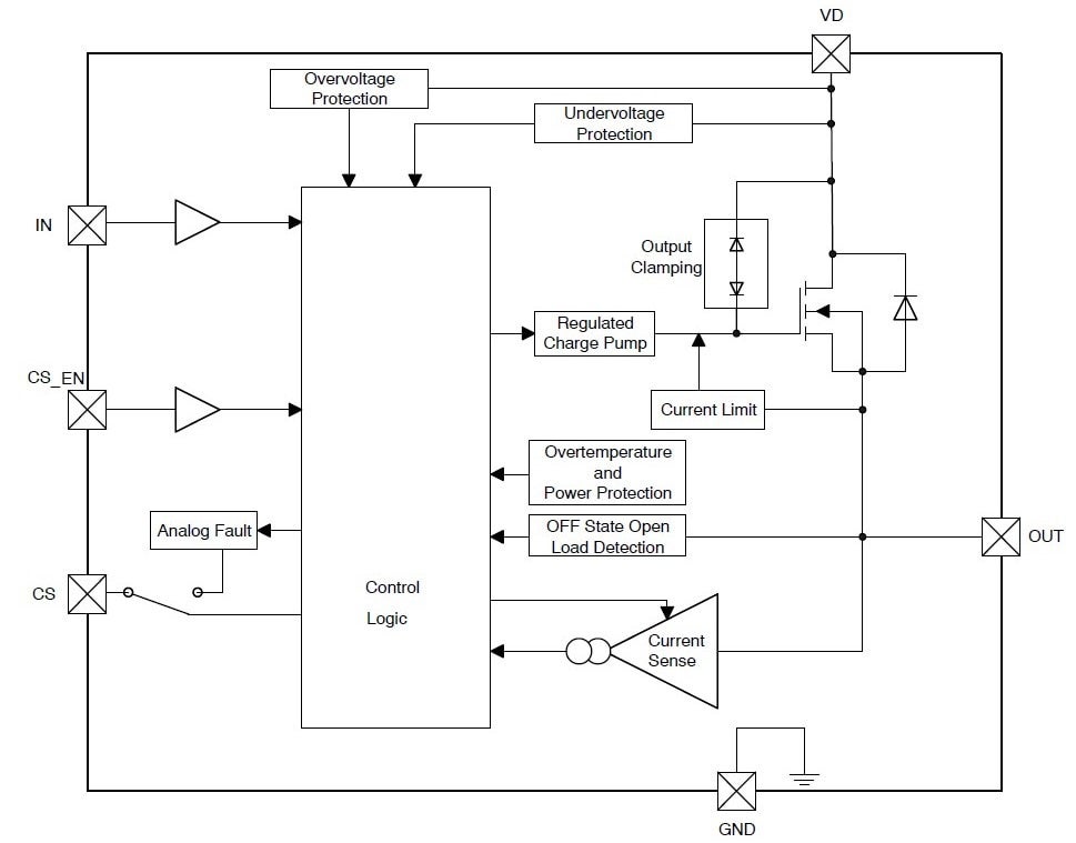
以下の図2は、オンセミのNCV84xxxハイサイド・スマートFETファミリのトップレベル・ブロック図とピン配置を示したものです。ハイサイドのSmartFETは、実際にはNMOS FETであり、レギュレーテッド・チャージポンプによってゲート電圧を負荷駆動に十分な高さに引き上げられていることに注目してください。

入力(IN)ピンは、ロジックレベル・ピンであり、制御ロジック/チャージポンプをオン/オフしてFETを動作させます。電流センスイネーブル (CS_EN) ピンは、電流センス機能を有効化および無効化します。電流センス (CS) ピンは、比例負荷電流センシングをマイクロコントローラにフィードバックし、リアルタイムでフィードバックすることができます。このピンは、マルチプレックスされており、通常動作と容易に区別できるアナログの故障イベントを報告し、出力電流または故障状態をリアルタイムで感知する機能を提供します。電圧 (VD) ピンはバッテリまたは電源に直接接続し、OUT ピンは負荷に接続します。最後に、グランド(GND)ピンは、単にデバイスのGNDです。

 


figure_figure_2_block_diagram

図2. NCV84xxxのブロック図

 

NCV84xxx SmartFETファミリのデバイスは、以下の保護機能を備えています。

  • 過電圧保護は、41V以上の電圧に対してVD-GNDをクランプし、デバイス全体を保護します。
  • 低電圧保護:バッテリ電圧が低い場合、デバイスの電源を切り、バッテリ電圧が十分に上昇してレギュレーテッド・チャージポンプが動作し、FETが適切に動作するまで待ちます。
  • 電流制限(下の図3を参照)は、短絡や突入事象が発生した場合に電流を制限し、損傷を防止します。電流は、デバイスの内部ダイ温度が過熱点を超えるまで制限されたままとなり、十分に冷却されるまで保護のために自らオフになります。この機能は、高い初期突入電流を必要とする電球負荷の駆動に優れており、また、高電力や温度変動によるダイへのストレスも制限されます。
  • 自動再始動機能付き過熱保護および電力保護機能は、高い電力消費と過度の周囲温度上昇による過熱からデバイスを保護します。過熱保護が作動した場合、入力が "High "であると仮定して、デバイスは十分に冷却されるまで自動的にシャットオフし、自動再試行を行います。
  • オフステート負荷オープン検出は、入力が "High "になる前に、オフステートで負荷との接続が失われたことをマイクロコントローラに警告します。
  • 誘導性負荷スイッチングのための出力クランプ誘導性放電事象の間、出力クランプは誘導性放電電流を処理するためにFETを安全にオンにします。

 


figure_figure_3_how_tj_progresses_during_short_gndoverload

図3. GNDショート/過負荷時のTJの進み方

 

保護機能、電流センスなど、ハイサイドSmartFET の動作に関する詳細な情報については、当社のアプリケーションノート「アナログ電流センス付きハイサイドSmartFETアプリケーションノート」をご参照ください。

 

その他のリソース: